Hoi,
Ik heb een Mini One Cabrio uit 2010; altijd prima gereden, maar sinds kort geeft de auto een storing als ik in de achteruit schakel. Dan meldt ie een storing over de parkeersensoren. Dus heb ik de sensoren er uit gehaald en de aanvoerspanning gemeten. Die blijkt op alle 4 draden 6,85V te zijn en dat lijkt me niet juist. Kan iemand bevestigen dat dat een onjuiste waarde is?
Vervolgens zoek ik het punt waar de 4 draden bij elkaar komen; m.a.w. waar zit de parkeersensor module? Dan kan ik ook meten welke spanning daar in gaat en uit komt..... Iemand ervaring mee? Vervanging lijkt me niet zo spannend ?
Alvast bedankt,
Leon
Parkeersensoren storing R57
- Schroefie
- NMC Staff

- Contacteer:
- Locatie: Veghel

Bericht
Re: Parkeersensoren storing R57
Leon,
ik heb hetzelfde gehad met een R56 met PDC maar heb je al middels een eigen OBD scanner gekeken welke fotomelding ik had? Bij mij was er gewoon een sensor kapot dus heb toen een 2de hands sensor aangeschaft, gewisseld en de PDC functioneerde weer prima.
Voor wat betreft de hoogte van de spanning geen idee. Bij een R56 liep de bekabeling van alle 4 sensoren achter de bumper naar de rechter achterkant en ging door het chassis naar de PDC module en die zat rechtsachter in de kofferruimte achter de bekleding. Het is aannemelijk dat dit ook bij de cabrio zo is gemaakt.
Ik heb sindsdien een altijd sensoren op voorraad maar tot nu toe nog niet nodig gehad. Mijn advies dus eerst even uitlezen met een OBD scanner.
Succes,
Milco
ik heb hetzelfde gehad met een R56 met PDC maar heb je al middels een eigen OBD scanner gekeken welke fotomelding ik had? Bij mij was er gewoon een sensor kapot dus heb toen een 2de hands sensor aangeschaft, gewisseld en de PDC functioneerde weer prima.
Voor wat betreft de hoogte van de spanning geen idee. Bij een R56 liep de bekabeling van alle 4 sensoren achter de bumper naar de rechter achterkant en ging door het chassis naar de PDC module en die zat rechtsachter in de kofferruimte achter de bekleding. Het is aannemelijk dat dit ook bij de cabrio zo is gemaakt.
Ik heb sindsdien een altijd sensoren op voorraad maar tot nu toe nog niet nodig gehad. Mijn advies dus eerst even uitlezen met een OBD scanner.
Succes,
Milco
- Leon1960
- Nieuw Lid


Bericht
Re: Parkeersensoren storing R57
Kan ik ook de sensor doormeten? Ik heb wel een multimeter, maar geen OBD scanner.
Elke sensor heeft 3 pennetjes naast elkaar. Ws moet ik de weerstand meten maar ik weet niet wat de uitkomst zou moeten zijn. Iemand een idee?
Elke sensor heeft 3 pennetjes naast elkaar. Ws moet ik de weerstand meten maar ik weet niet wat de uitkomst zou moeten zijn. Iemand een idee?
- Robert
- NMC Moderator

Bericht
Re: Parkeersensoren storing R57
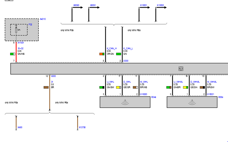
De pdc-module zit rechts in de kofferbak bij een R57, achter de bekleding. En dan verticaal gemonteerd op het rechtopstaande stuk plaatwerk, wat weer parallel zit aan de achterbank. (Hopelijk snap je deze ingewikkelde uitleg...)
Als je wilt meten.... Er zijn 4 verschillende draden sets, dus per sensor een set. Elke overwegend groene draad is de plus, elke overwegend bruine draad is de massa, en elke overwegend gele draad is het sensor-signaal. Ik typ overwegend, omdat deze draden nog wel een klein beetje andere kleur erbij hebben.
Maar probeer een odb-reader ergens te scoren, liefst eentje speciaal voor BMW/MINI. Een Creator C310 ofzo. Daar kun je vaak meer mee dan alleen een multimeter. Vergeet niet dat er best veel CANBUS in auto's zit...
Ik zal proberen om morgen wat plaatjes te vinden, dat legt makkelijker uit dan alleen tekst.
Als je wilt meten.... Er zijn 4 verschillende draden sets, dus per sensor een set. Elke overwegend groene draad is de plus, elke overwegend bruine draad is de massa, en elke overwegend gele draad is het sensor-signaal. Ik typ overwegend, omdat deze draden nog wel een klein beetje andere kleur erbij hebben.
Maar probeer een odb-reader ergens te scoren, liefst eentje speciaal voor BMW/MINI. Een Creator C310 ofzo. Daar kun je vaak meer mee dan alleen een multimeter. Vergeet niet dat er best veel CANBUS in auto's zit...
Ik zal proberen om morgen wat plaatjes te vinden, dat legt makkelijker uit dan alleen tekst.
- Schroefie
- NMC Staff

- Contacteer:
- Locatie: Veghel

Bericht
Re: Parkeersensoren storing R57
Hoi Robert,
Leon woont een dorp verder dan mij en hij komt donderdag met zijn Cabrio langs, dan lezen we hem even uit en ik heb ook nog 2de hands spare PDC sensoren liggen dus we kunnen als er 1 kapot is ook nog kijken of het met een andere wel werkt. Meestal is een kapotte sensor het probleem, en in het slechtste geval heb ik ook nog het Bentley Publisher MINI service boek en de online NewTIS informatie om wat na te zoeken.
Ik gok een sensor kapot maar we gaan het donderdag zien.
Bedankt alvast voor het meedenken, we laten wel weten als we de oplossing/probleem hebben gevonden.
Gr. Milco
Leon woont een dorp verder dan mij en hij komt donderdag met zijn Cabrio langs, dan lezen we hem even uit en ik heb ook nog 2de hands spare PDC sensoren liggen dus we kunnen als er 1 kapot is ook nog kijken of het met een andere wel werkt. Meestal is een kapotte sensor het probleem, en in het slechtste geval heb ik ook nog het Bentley Publisher MINI service boek en de online NewTIS informatie om wat na te zoeken.
Ik gok een sensor kapot maar we gaan het donderdag zien.
Bedankt alvast voor het meedenken, we laten wel weten als we de oplossing/probleem hebben gevonden.
Gr. Milco
- Robert
- NMC Moderator

Bericht
Re: Parkeersensoren storing R57
Kijk, overal is hulp....
Ter info nog de beloofde plaatjes: De pinout van de bedrading op de module: En het schema( deze is wat klein, sorry...): Opgeknipt is 2 delen, wat meer leesbaar:
Ter info nog de beloofde plaatjes: De pinout van de bedrading op de module: En het schema( deze is wat klein, sorry...): Opgeknipt is 2 delen, wat meer leesbaar:
- Schroefie
- NMC Staff

- Contacteer:
- Locatie: Veghel

Bericht
Re: Parkeersensoren storing R57
Thnx Robert,
we hebben hem eerst uitgelezen met Bimmerlink en hij gaf op alle sensoren en module fouten dus maar meteen de Carly Adapter er op aangesloten en de aanwezig OBD errors verwijderd. Na een nieuwe uitlees gaf hij nog 1 klacht op de PDC sensor linksachter. Deze sensor vervangen door een andere spare van mij en de achteruit getest maar die was nog niet goed. Nogmaals uitgelezen en nu gaf hij alleen een fout op de PDC rechtsachter. Deze ook vervangen door een ander exemplaar. Achteruit getest en voila, hij werkt nu dus Leon had 2 PDC sensoren kapot? 1 gebeurt wel eens maar meteen 2 tegelijk heb ik nog niet mee gemaakt. Ik heb nog wel de OBD uitgelezen maar ondanks dat alles werkte bleef hij toch een foutmelding geven op de sensor Rechts achter. Ik krijg die ook niet verwijderd maar alles werkt naar behoren dus voor nu zo gelaten.
Hij had nog wat meer OBD errors (12 stuks) op een wielspeedsensor RA en lampjes die kapot waren en gewisseld zijn maar niet verwijderd. Uiteindelijk 8 issues kunnen clearen maar hij gaf bijvoorbeeld een issue op het linker knipperlicht (Side Marker Light) in de scuttle. Waarschijnlijk wijkt de inwendige weerstand van het gloeilampje af en geeft die daarop een error ondanks dat het lampje gewoon werkt. Er kan wat corrosie op de aansluiting (elektrisch) zitten of het gloeilampje vervangen en de error kan verwijderd worden.
Leon,
De Carly adapter werkt ook op de Mazda MX5 dus met die adapter kun je beide auto's bedienen. De software moet je dan unlocken voor BMW/MINI en MAZDA. Hoe dat werkt cq hoe je dat moet bestellen cq wat het kost (adapter, software en het unlocken voor de beide merken) kun je het beste het contactformulier gebruiken op de CARLY site. Afhankelijk wat je wil kun je voor een basis abonnement gaan of de premium, check site voor de opties en prijzen.
https://www.mycarly.com/nl/scanner/
Mocht je nog vragen hebben dan hoor ik het graag,
Mvg. Milco
we hebben hem eerst uitgelezen met Bimmerlink en hij gaf op alle sensoren en module fouten dus maar meteen de Carly Adapter er op aangesloten en de aanwezig OBD errors verwijderd. Na een nieuwe uitlees gaf hij nog 1 klacht op de PDC sensor linksachter. Deze sensor vervangen door een andere spare van mij en de achteruit getest maar die was nog niet goed. Nogmaals uitgelezen en nu gaf hij alleen een fout op de PDC rechtsachter. Deze ook vervangen door een ander exemplaar. Achteruit getest en voila, hij werkt nu dus Leon had 2 PDC sensoren kapot? 1 gebeurt wel eens maar meteen 2 tegelijk heb ik nog niet mee gemaakt. Ik heb nog wel de OBD uitgelezen maar ondanks dat alles werkte bleef hij toch een foutmelding geven op de sensor Rechts achter. Ik krijg die ook niet verwijderd maar alles werkt naar behoren dus voor nu zo gelaten.
Hij had nog wat meer OBD errors (12 stuks) op een wielspeedsensor RA en lampjes die kapot waren en gewisseld zijn maar niet verwijderd. Uiteindelijk 8 issues kunnen clearen maar hij gaf bijvoorbeeld een issue op het linker knipperlicht (Side Marker Light) in de scuttle. Waarschijnlijk wijkt de inwendige weerstand van het gloeilampje af en geeft die daarop een error ondanks dat het lampje gewoon werkt. Er kan wat corrosie op de aansluiting (elektrisch) zitten of het gloeilampje vervangen en de error kan verwijderd worden.
Leon,
De Carly adapter werkt ook op de Mazda MX5 dus met die adapter kun je beide auto's bedienen. De software moet je dan unlocken voor BMW/MINI en MAZDA. Hoe dat werkt cq hoe je dat moet bestellen cq wat het kost (adapter, software en het unlocken voor de beide merken) kun je het beste het contactformulier gebruiken op de CARLY site. Afhankelijk wat je wil kun je voor een basis abonnement gaan of de premium, check site voor de opties en prijzen.
https://www.mycarly.com/nl/scanner/
Mocht je nog vragen hebben dan hoor ik het graag,
Mvg. Milco
Terug naar “MINI R55 (Clubman), R56 (Hatchback), R57 (Cabrio), R58 (Coupé), R59 (Roadster)”
Onze sponsors











